设为首页|加入收藏

学院动态

学院动态

网站首页 > 正文

教育体育学院工作月报(2025年5月)

发布者:  时间:2025-06-03  浏览:

  1.喜报!我校再获22项荣誉

  5月1日至3日,由四川省社会体育指导中心、重庆市社会体育指导中心等联合主办的2025“艺术双江・诗意瑜伽”川渝邀请赛圆满落幕。我校休闲体育专业瑜伽代表队在此次赛事中表现出色,总计荣获22项荣誉,其中包括3个冠军、7个特别奖,在所有参赛队伍中,我校获奖总数和冠军数量均位居榜首。

  2.创新普通话测试模式

 

  5月,学校组织2700余名学生参与普通话测试,以“动”“静”融合的创新形式,为语言文字推广注入新活力。在候考区,“考前释压操”趣味开练,学生通过颈椎放松、发声热身等运动,缓解考前紧张。同步开展的“墨香工坊”书签书写活动里,大家手写“字同家国梦”等金句,于笔墨间品味语言美学,还以互换盲盒的方式传递文化情缘,让候考时光兼具趣味与文化厚度。

  3.喜报!2025年四川省大学生健身健美比赛获佳绩

  我校休闲体育、健身指导与管理专业组成的健身健美代表队在由四川省教育厅指导,四川省大学生体育协会主办的2025年四川省大学生健身健美比赛中表现出色,获10项奖项,其中包括冠军2项、亚军3项、季军2项,在获奖总数和冠军数量上均名列高职院校前列。

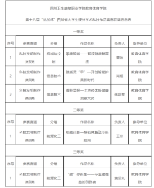
  4.喜报!我院斩获省“挑战杯”5奖

  5月24日至26日,我院休闲体育、健身指导与管理专业学生的5件作品,在由团省委、省委组织部、教育厅、科技厅、人力资源和社会保障厅、省科协、省社会科学院、省学联、成都市新都区人民政府联合主办的第十八届“挑战杯”四川省大学生课外学术科技作品竞赛终审决赛中,斩获一等奖3项、二等奖1项、三等奖1项。获奖数、获奖率、获奖面均创历史最佳!

  5.喜报!我校在川渝青年创新创业大赛川南经济区决赛中收获金奖

  5月28日,我校由休闲体育专业、健身指导与管理专业学生组建的“智护神‘髌’”项目团队在由共青团四川省委主办的2025年“创青春”川渝青年创新创业大赛川南经济区决赛中,斩获“社会企业类”金奖,实现了我校在该赛事金奖零的突破,并在闭幕式上代表获奖作品进行路演展示。