设为首页
|
加入收藏
首页
部门简介
通知公告
工作动态
督导工作动态
政策文件
教学日历
通知公告
通知公告
首页
>
通知公告
> 正文
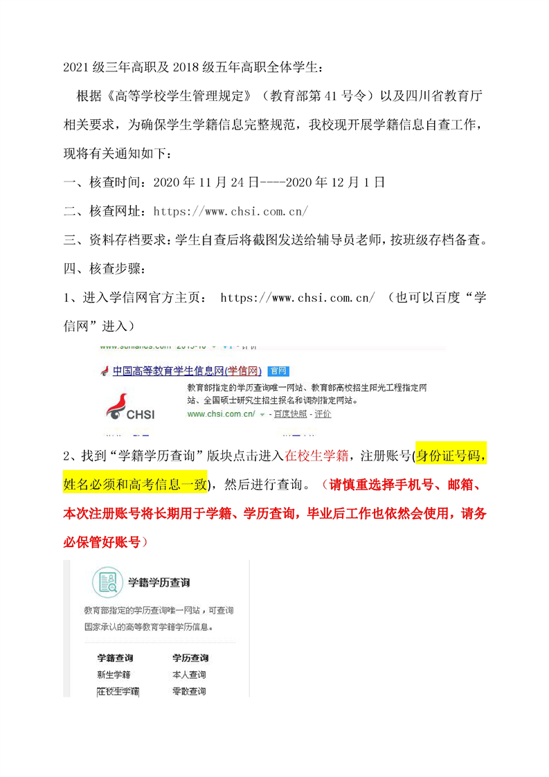
关于开展2021级三年高职及2018级五年高职新生学籍自查工作的通知
发布者: 时间:2021-11-25 浏览: