设为首页
|
加入收藏
首页
部门简介
工作动态
支部建设
工程快讯
办事流程
工作制度
政策法规
办事流程
办事流程
首页
>
办事流程
> 正文
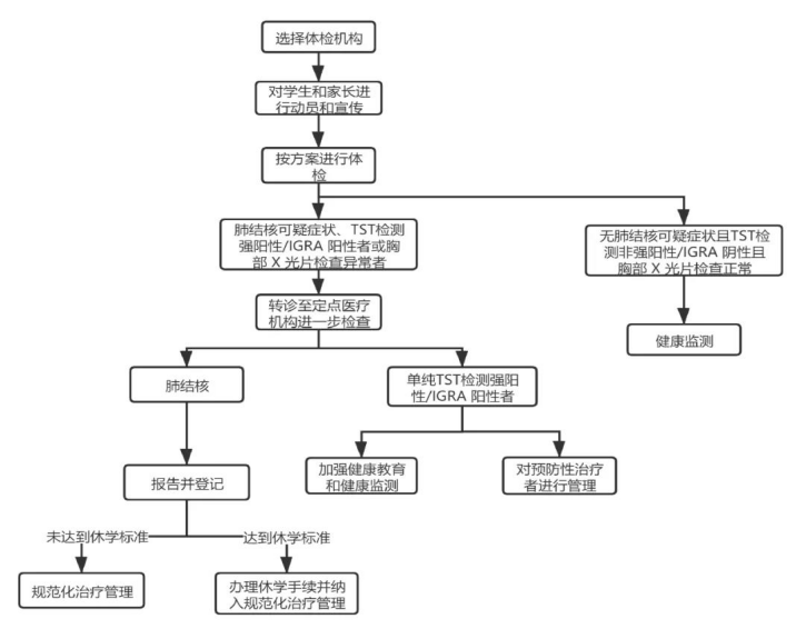
新生入学健康体检结核病筛查流程图
发布者: 时间:2025-11-12 09:47:54 浏览: